«Пять пороков команды. Притчи о лидерстве» Патрика Ленсиони
Анкета для диагностики пороков команды:
3 — всегда
2 — иногда
1 — редко
- Члены команды горячо и открыто обсуждают любые вопросы и проблемы.
- Члены команды открыто критикуют друг друга за недостатки и непродуктивно поведение.
- Члены команды знают, над чем работают их коллеги и какой вклад они вносят в достижение общей цели команды.
- Члены команды искренне приносят извинения, если им случается задеть кого-то из коллег или непреднамеренно нанести ущерб командной работе.
- Члены команды готовы пожертвовать чем-то (премией, славой, штатной единицей) ради блага всей команды.
- Члены команды открыто признают свои слабости и ошибки.
- Совещания команды очень интересны, на них никогда не бывает скучно.
- Члены команды после совещания уверены в том, что их коллеги полностью поддерживают принятые решения и будут их выполнять, даже если сначала не были согласны с ними.
- Атмосфера в команде в значительной степени зависит от успеха в достижении целей.
- На совещаниях команды обязательно рассматриваются самые важные и самые трудные вопросы; по ним обязательно принимаются конкретные решения.
- Члены команды делают все, чтобы не подвести своих коллег.
- Члены команды имеют представление о лично жизни друг друга и спокойно обсуждают ее.
- Члены команды заканчивают обсуждение всех вопросов четкий резолюциями.
- Члены команды контролируют выполнение планов и качество работы друг друга.
- Члены команды с радостью признают успехи коллег.
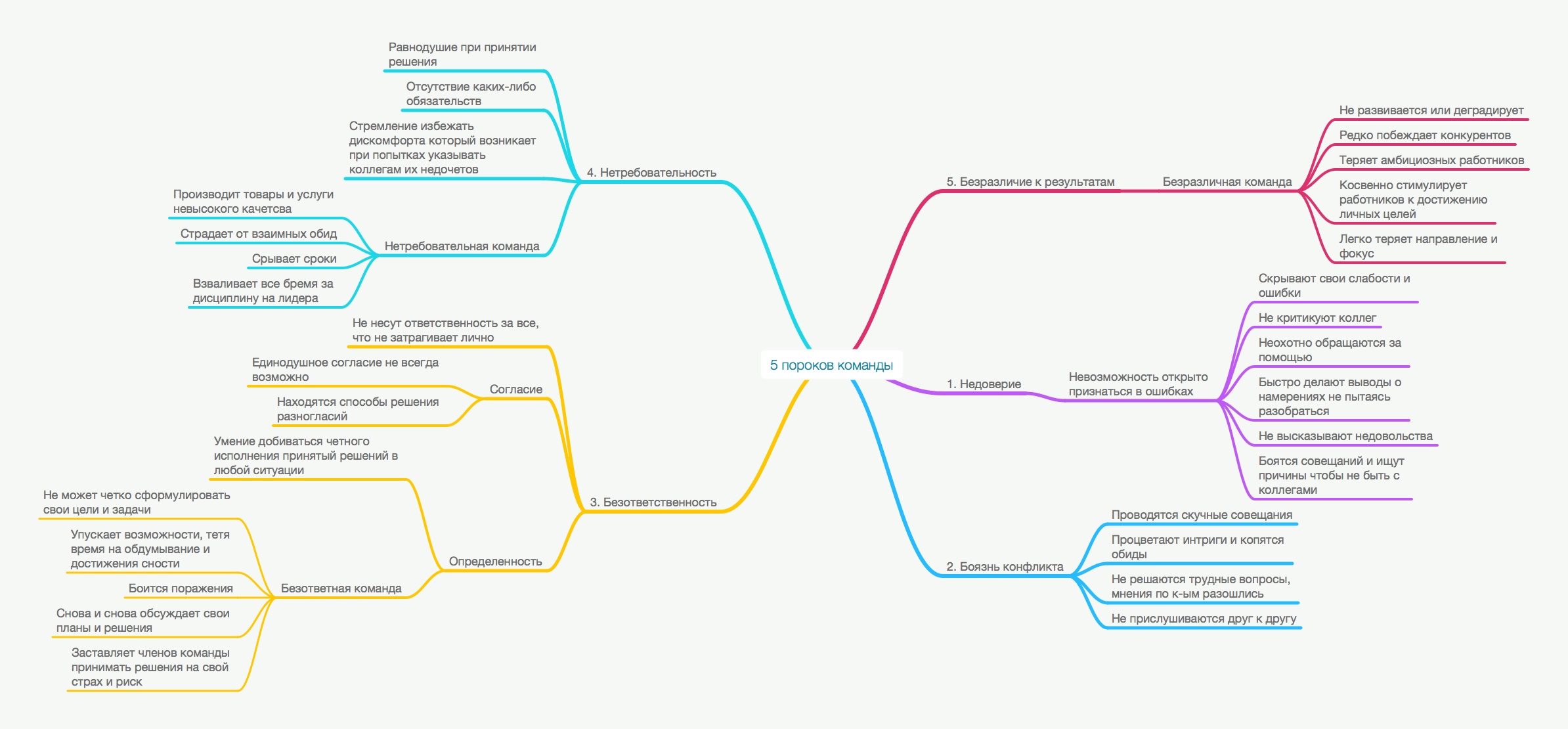
Сгруппируйте баллы по вопросам, относящимся к каждому пороку:
- Порок 1. Недоверие. № 4, 6, 12. Всего:
- Порок 2. Боязнь конфликта. № 1, 7, 10. Всего:
- Порок 3. Безответственность. № 3, 8, 13. Всего:
- Порок 4. Нетребовательность. № 2, 11, 14. Всего:
- Порок 5. Безразличие к результатам. № 5, 9, 15. Всего:
Интерпретация:
- 8-9 баллов — этого порока у команды нет.
- 6-7 баллов — существует угроза развития этого порока.
- 3-5 баллов — надо срочно принимать меры.
Цитаты:
Неразрешенные конфликты порождают напряжение и отвлекают членов команды от решения насущных проблем.
Лидер должен отдавать себе отчет в том, что команда может принять решение, которое окажется неправильным.
Лидер ни в коем случае не должен поощрять полное согласие и стремление к определенности.
Нацеленность на достижение общей цели. Руководители должны быть бескорыстны и объективны, им следует поощрять и награждать только тех, кто внес реальный вклад в достижение общих целей команды.
